Sitemap

Content map
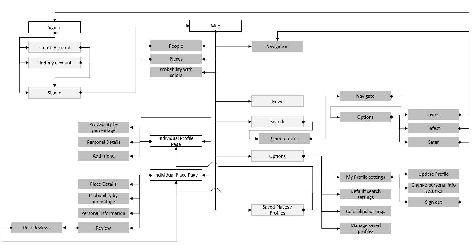
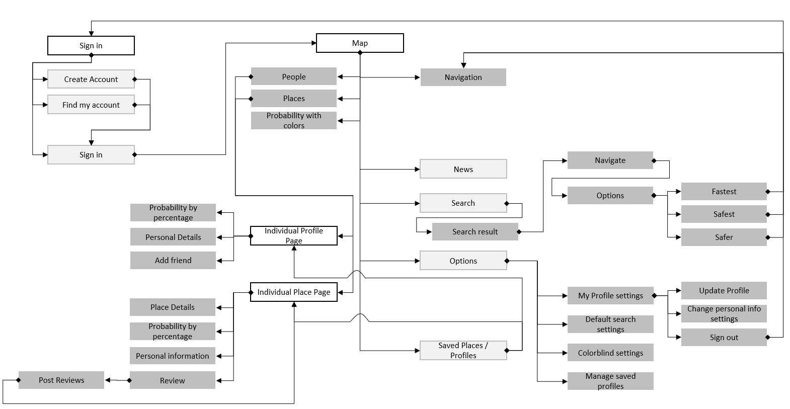
User flowchart
Non-visual paper prototype
Wireframes

in-between phase between a sitemap and a prototype.
i.e. Decide what the user does when,
Hierarchy of activities
User experience flow and logic
What goes where
Functional, Minimal, Consistent, User-centric
Not about: Formal detail, wireframe, program
Don't get caught up in details in your wireframe, don't be too fussy or obsess about small elements.
Prototype

asdasd
Wire frame


'Study > UIUX' 카테고리의 다른 글
| Design Inspiration websites (0) | 2021.03.20 |
|---|---|
| Web Design: Strategy and Information Architecture - Week1 (0) | 2021.03.17 |
| Jakob Nielsen's 10 Rules of User Interface Design (0) | 2020.09.23 |
| What to consider in UI design (0) | 2020.05.17 |
| Buttons (0) | 2020.04.20 |